大连旅顺高铁站、地铁10号线建在哪?这个战略规划信息量很大
扫描到手机,新闻随时看
扫一扫,用手机看文章
更加方便分享给朋友
家乡的发展是我们的共同责任
家乡的振兴需要您的参与
从现在开始
旅顺口区国土空间战略规划
(2020—2049)
面向广大人民群众公开征集意见和建议
希望小伙伴们都来为家乡的发展“支招”
请认真阅读下面内容
重要通知
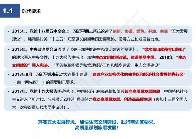
为进一步理清发展思路,明确发展方向,厚植旅顺高质量发展基础,旅顺口区委、区政府委托大连市规划设计研究院编制了《旅顺口区国土空间战略规划(2020—2049)》,并组织区四大班子、区直各委办局,开发区、各街道,部分人大代表、政协委员,社会各界人士及部分高校专家进行了研讨,现面向社会公众征求意见。
地方发展,人人有责。希望全区居民和社会各界有识之士群策群力,踊跃参与,提出具有一定可行性和操作性的意见建议,共建美好家园,共兴发展大业,努力开创富庶、美丽、文明、幸福旅顺建设的新局面。
请于2019年12月20日前将意见建议发送至邮箱:
lsghj86395356@163.com
联系人:旅顺口区规划局 郭伟峰,联系电话:86395359。
大连市旅顺口区人民政府办公室
2019年11月29日
旅顺口区国土空间战略规划
(2020—2049)
详情
请大家积极献言献策
来源:旅顺口发布
声明:本文由入驻焦点开放平台的作者撰写,除焦点官方账号外,观点仅代表作者本人,不代表焦点立场。


